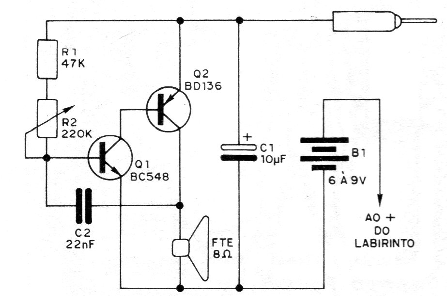
This project was obtained in a 1982 documentation. The board consists of a labyrinth with trails that must not be touched by the probe when making the route. The adjustment of the sound produced when the player misses is done in the pot.
This project was obtained in a 1982 documentation. The board consists of a labyrinth with trails that must not be touched by the probe when making the route. The adjustment of the sound produced when the player misses is done in the pot.