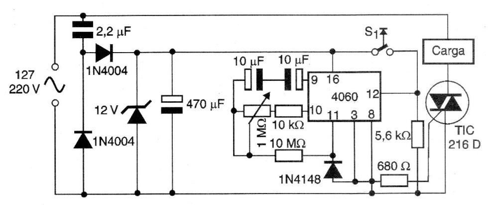
This circuit is based on a CMOS that is still common in the market. The circuit can be programmed for very long times, depending on the capacitors used. The circuit is from 2005 documentation. The drive is made by a triac that must be equipped with a heat sink.




