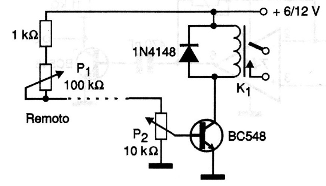
The relay of this circuit closes when the position set in P2 is reached by the sensor potentiometer P1. The circuit can be used for remote position monitoring, being powered by 6 or 12 V, depending on the chosen relay voltage.

The relay of this circuit closes when the position set in P2 is reached by the sensor potentiometer P1. The circuit can be used for remote position monitoring, being powered by 6 or 12 V, depending on the chosen relay voltage.
