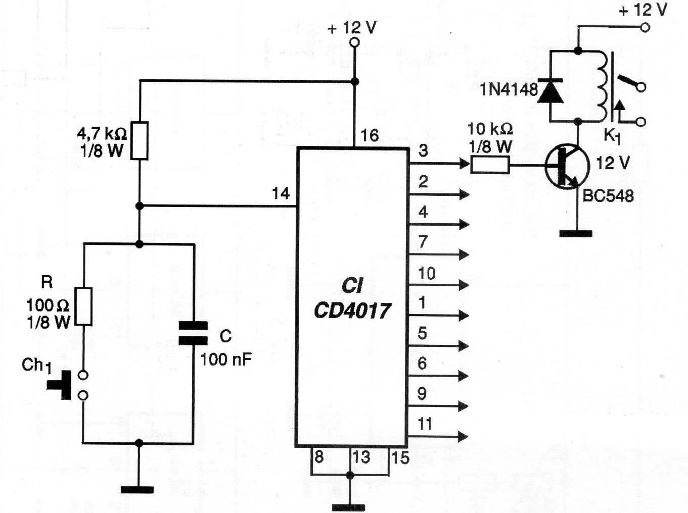
This simple circuit was found in a 2001 documentation. With each touch of CH1, a 4017 output triggers a relay in sequence. The circuit must be supplied with voltages of 6 or 12 V, depending on the relay used. This circuit can be used as a shield if the control is made from the outputs of a microcontroller. In this case the supply can be made with 5 V and relays for this voltage must be used.




