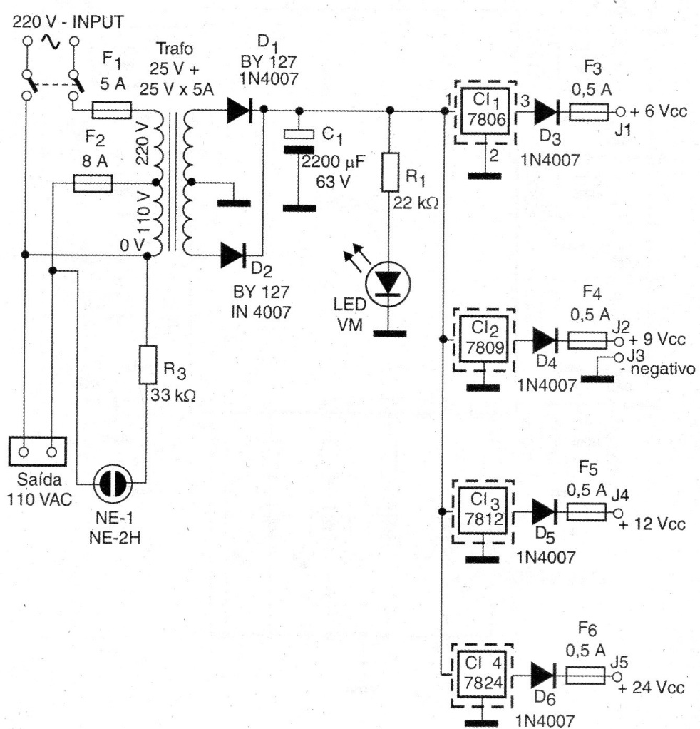
This fixed source configuration with 78xx series regulators has already been explored in several articles in this section. This is from 2005. The regulators must be mounted on heatsinks. The transformer has a higher current in case all outputs are used simultaneously. The diodes must be 1N5404, as 1N4007 can only support 1 A and would not resist if the outputs are used simultaneously.




