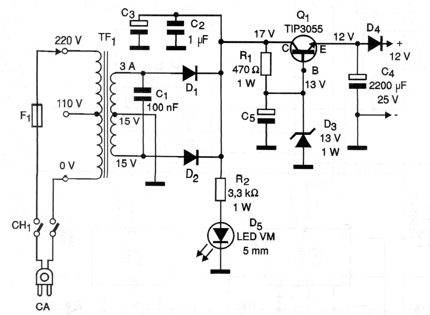
This source was published in the year 2000 and is indicated for period devices with currents of 3 A maximum. The power transistor must be equipped with a heat sink and the source diodes can be 1N5402 or 1N5404. C3 is 2,000 uF x25 V and C5 is 100 uF x 18 V.




