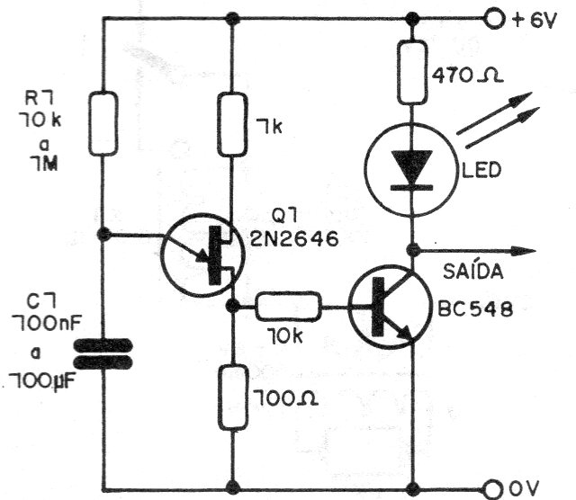
This circuit from a 1989 documentation is more suitable for CMOS circuits since it only works with more than 6 V, given the use of the unijunction transistor. Its maximum frequency is relatively low depending on R1 and C1.

This circuit from a 1989 documentation is more suitable for CMOS circuits since it only works with more than 6 V, given the use of the unijunction transistor. Its maximum frequency is relatively low depending on R1 and C1.
