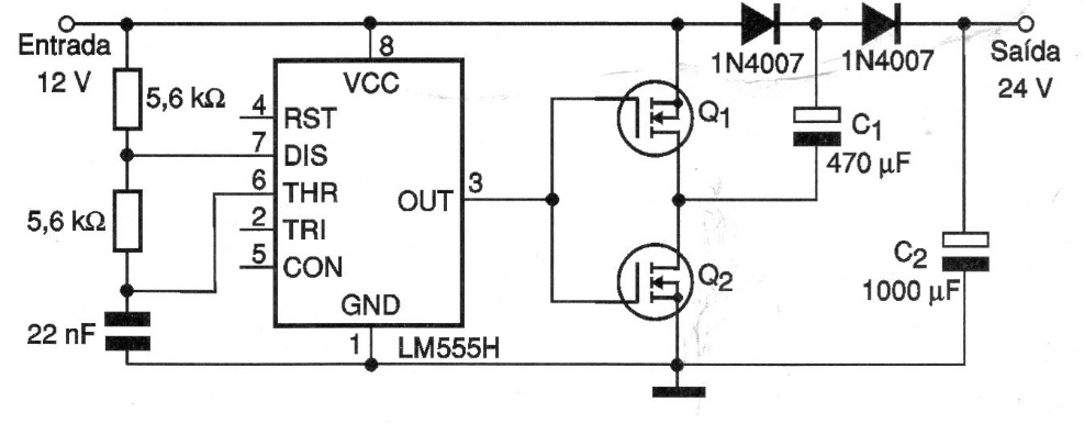
This circuit has a good performance in converting 12 V to 24 V. The circuit uses two power FETs, which allows to obtain a good output current. We found this configuration in a 2006 documentation.
In the figure we have the basic way of using the 3-and-a-half-digit counter 7107. The circuit is...
We found this 4-channel mixer in the August 1999 issue of Electronics Now magazine. The circuit can...
The circuit shown below was obtained from the National Semiconductor Linear Applications Handbook...