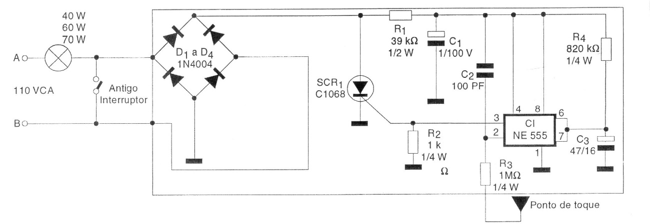
A touch of a sensor triggers this minute for a time determined by R4 and C3. Times can be between a few seconds and a few minutes. In the original design of 1998, the circuit controls an incandescent lamp of a maximum of 70 W, power given by the bridge's diodes. The SCR must have a heat sink. For 220 V change R1 to 47 k.




