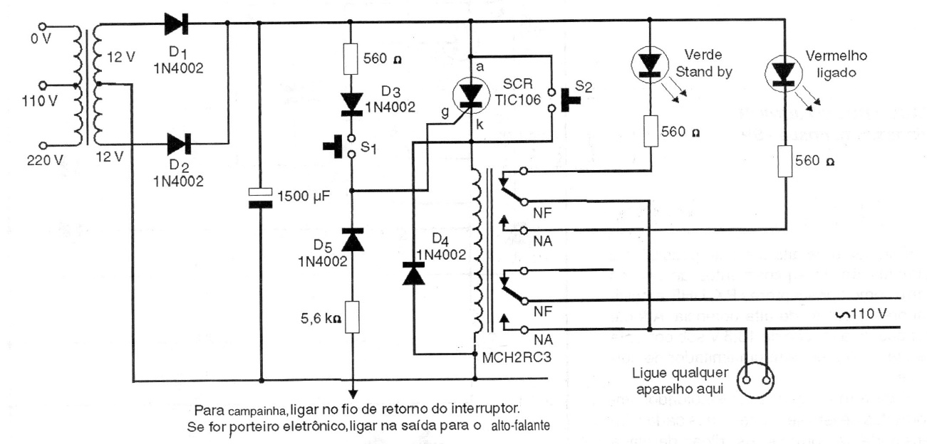
This circuit triggers some load such as a lamp, video camera and monitor when someone rings the doorbell. The circuit is from 1997 documentation and uses a 12 V relay. The transformer has at least 500 mA of current and the trip is done through S2 which must be pressed for a moment.




