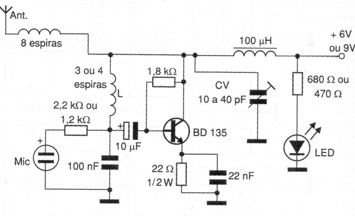
Although the BD135 transistor is not specifically for RF applications, some of them can easily oscillate at frequencies that exceed 100 MHz. An example of this is this circuit that can provide good power in the FM band. The RF shock consists of 80 to 100 turns of 32 AWG wire (or thinner) in a 4 to 5 cm long and 1/2 cm diameter ferrite rod. This shock can also be found ready in the specialized trade. The coils are wound with 22 AWG wire with 1/2 cm in diameter without core. L1 (antenna) is formed by 8 turns and L2 (oscillator) by 3 to 4 turns.




