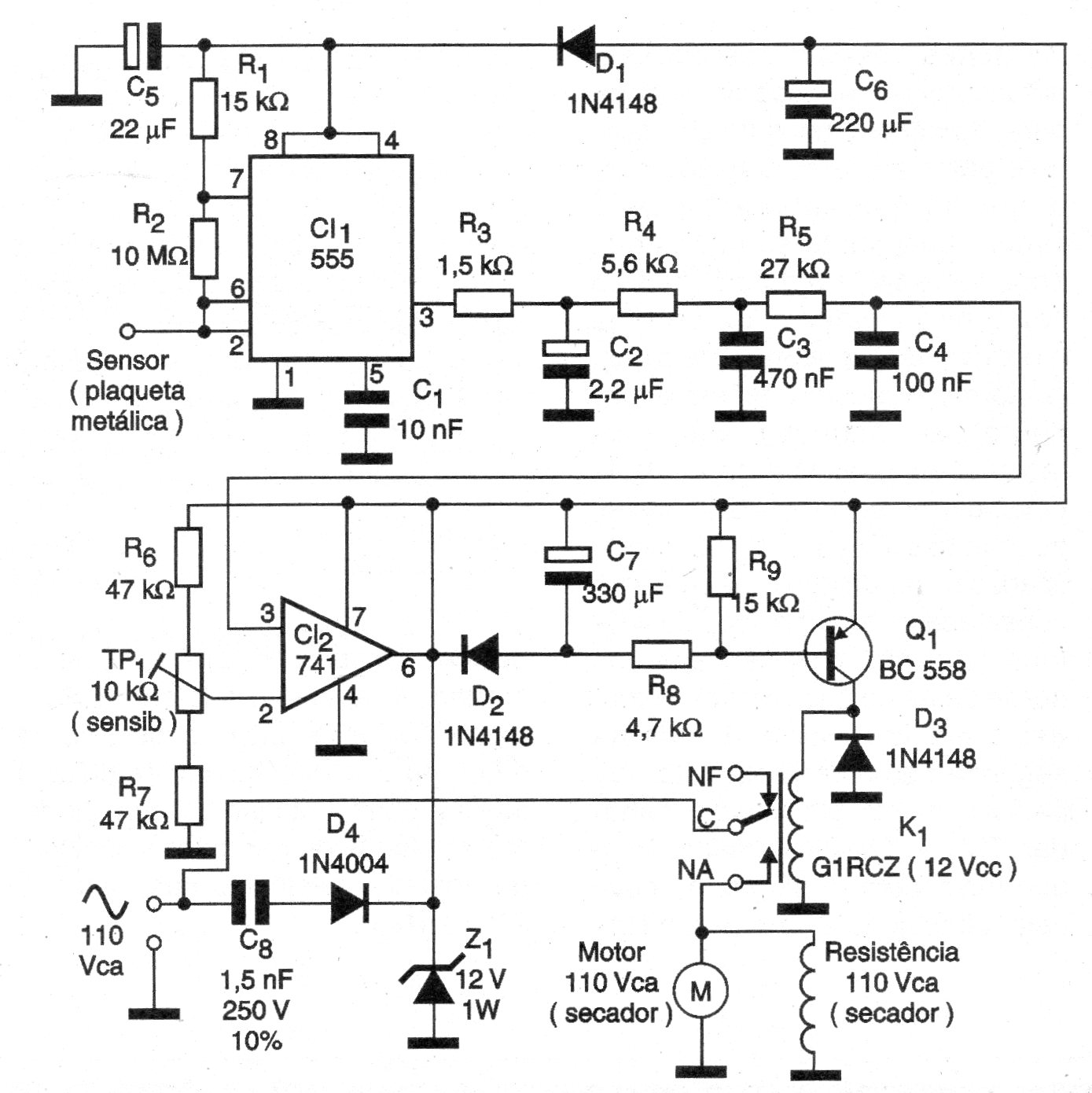
This circuit uses a touch sensor to start a motor with a propeller and a heating element to produce a flow of hot air for drying hands. The circuit is from 2005 documentation but uses components that are still common in the market.
This circuit uses a touch sensor to start a motor with a propeller and a heating element to produce a flow of hot air for drying hands. The circuit is from 2005 documentation but uses components that are still common in the market.