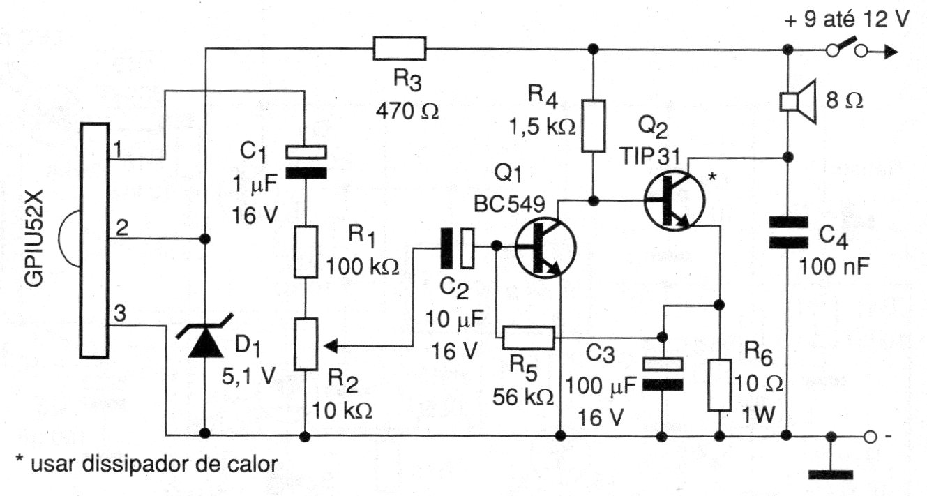
This circuit was found in a 2003 documentation. Its purpose is to check if the transmitter of an infrared remote control is emitting a signal. The circuit provides indication on a small speaker and is powered by voltages from 9 to 12 V.
This circuit was found in a 2003 documentation. Its purpose is to check if the transmitter of an infrared remote control is emitting a signal. The circuit provides indication on a small speaker and is powered by voltages from 9 to 12 V.