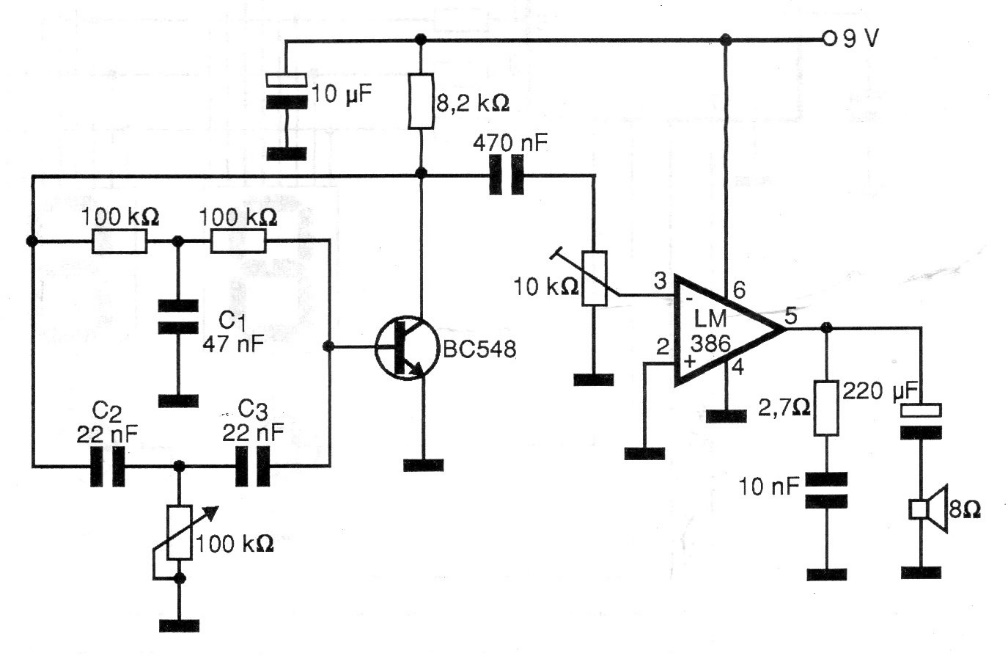
This effect circuit already includes the amplifier that can be replaced by more modern types. The circuit is from 1999 documentation. The adjustment is made in the trimpot and with the replacement of the double T capacitors, other effects can be obtained. The relationship between the capacitor values must be maintained in the event of a change.




