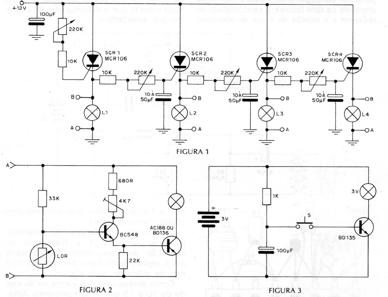
This circuit is from a 1982 documentation. It can be modernized using LEDs in series with 470 ohms resistors instead of the indicator lamps. The LDR must have an opaque tube with a lens as well as the emitter, which can also be an LED.
This circuit is from a 1982 documentation. It can be modernized using LEDs in series with 470 ohms resistors instead of the indicator lamps. The LDR must have an opaque tube with a lens as well as the emitter, which can also be an LED.