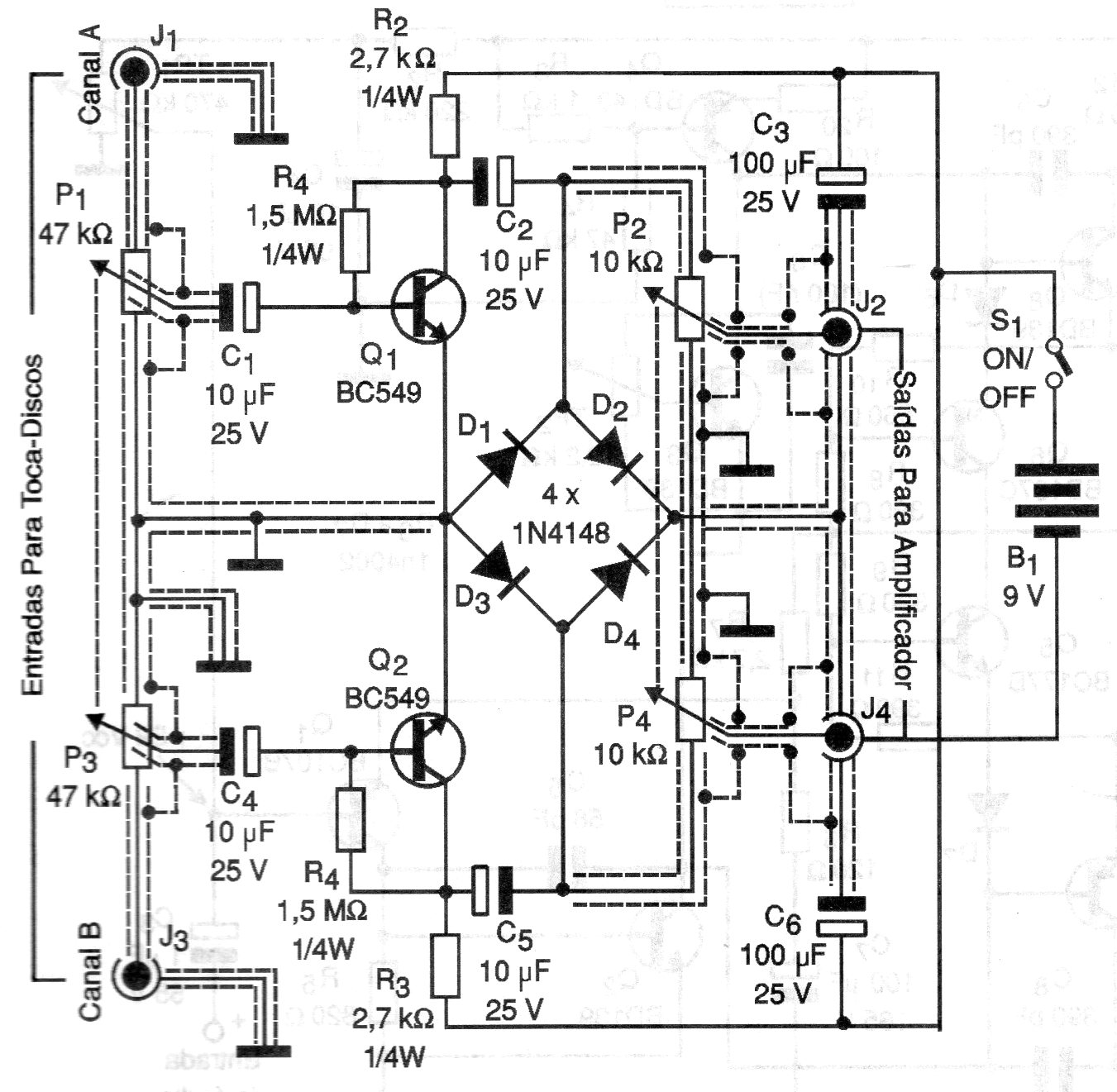
For those who still listen to vinyl records, but because they are old and worn, they have a lot of noise, this circuit from a 2001 documentation can be useful. The circuit must be powered by a battery or source with excellent regulation and the cables must be shielded.




