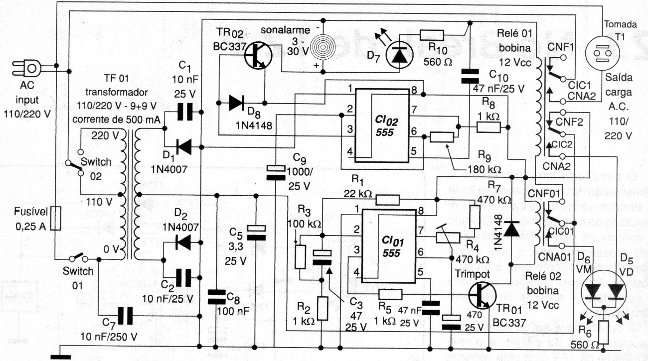
We found this circuit in a 2003 documentation. Its purpose is to protect devices powered by the power grid when voltage drops, or cuts occur. The device turns off the powered device, and on the return, it does not turn on immediately, thus avoiding transients, but a time later adjusted in the trimpots. Transistors support equivalents.




