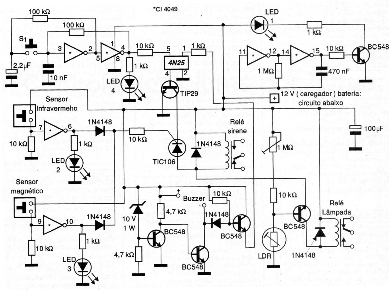
This alarm, found in a 2002 documentation, uses several sensors and has a 12 V supply, not included in the diagram. The circuit uses two sensitive 12 V switches that activate lamps and sirens. The SCR does not need to be equipped with a heat sink.
This alarm, found in a 2002 documentation, uses several sensors and has a 12 V supply, not included in the diagram. The circuit uses two sensitive 12 V switches that activate lamps and sirens. The SCR does not need to be equipped with a heat sink.