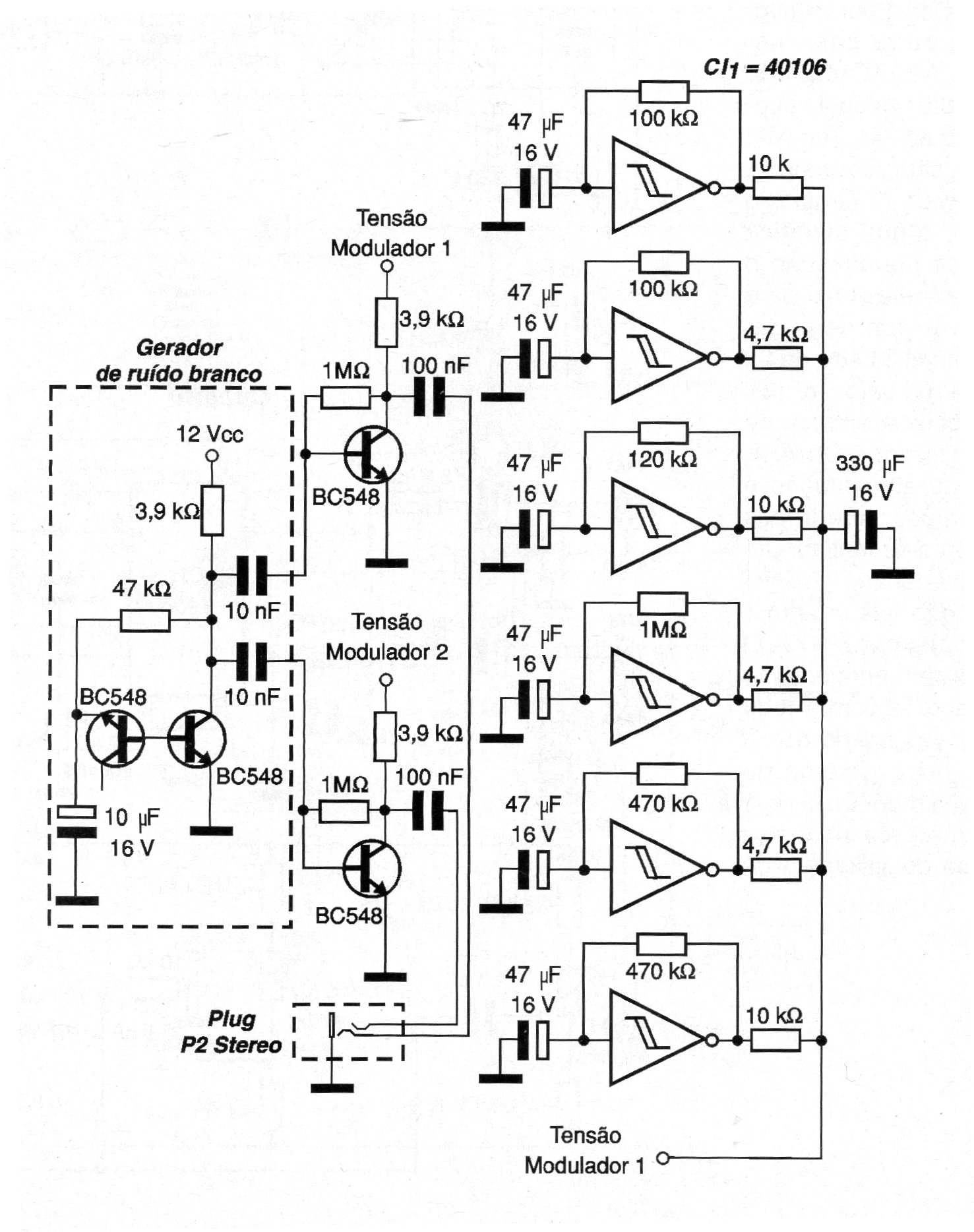
This relaxation circuit was found in a 2002 documentation. Several articles dealing with white noise can be found on the website analyzing its operation. The circuit must be connected to the input of a small amplifier and adjusted for the best effect in terms of intensity. The circuit must be powered by a 12 V source with excellent filtration.




