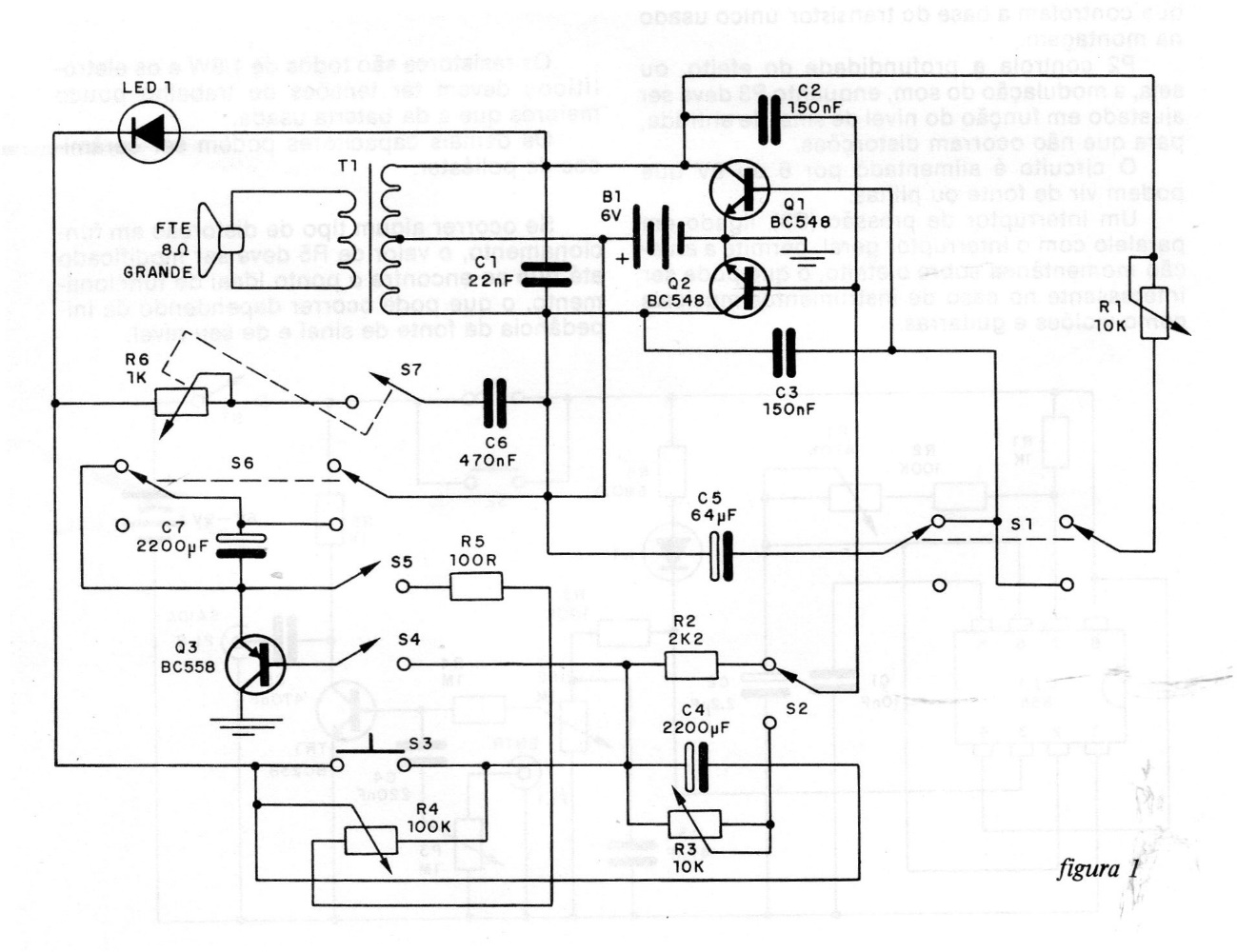
The transformer for this project found in a 1986 documentation is an output type, found on old transistor radios. The circuit produces several types of sounds that are created by selecting the positions of the switches and potentiometers.
The transformer for this project found in a 1986 documentation is an output type, found on old transistor radios. The circuit produces several types of sounds that are created by selecting the positions of the switches and potentiometers.