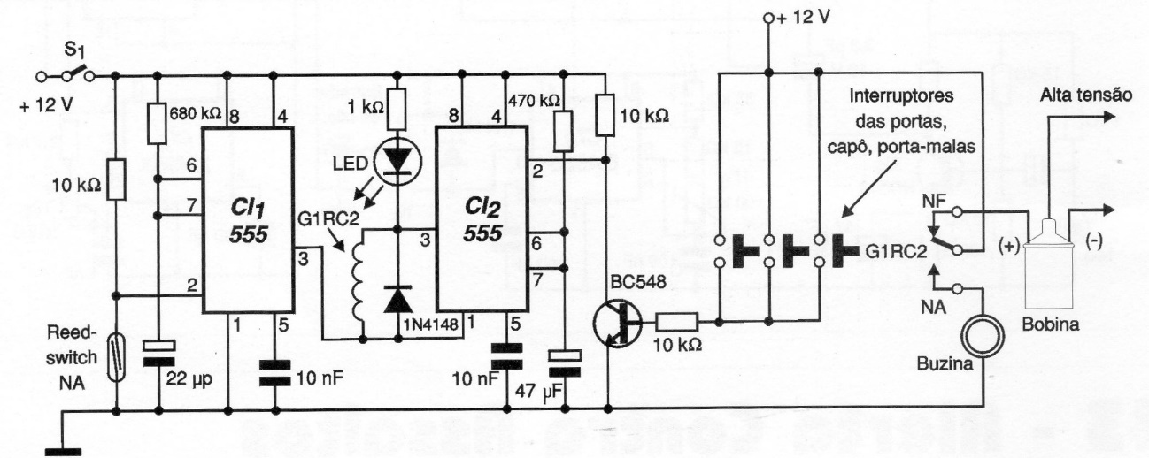
This circuit is from 2001 documentation but can still be used in some models of automobiles whose electronics can be easily accessed. The circuit prevents the current from reaching the coil and thus the vehicle work, and in addition, it triggers the horn.




