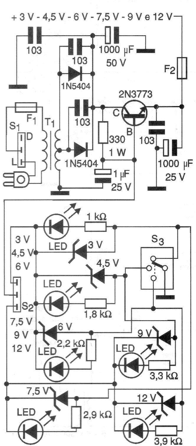
We found this conventional power source with a regulating transistor in a 2002 documentation. The circuit supplies voltages from 3 to 12 V depending on the selected zener and the maximum current is 3 A. The transistor must be mounted on a good heat radiator. The transformer is 12 + 12 V x 3 A.




