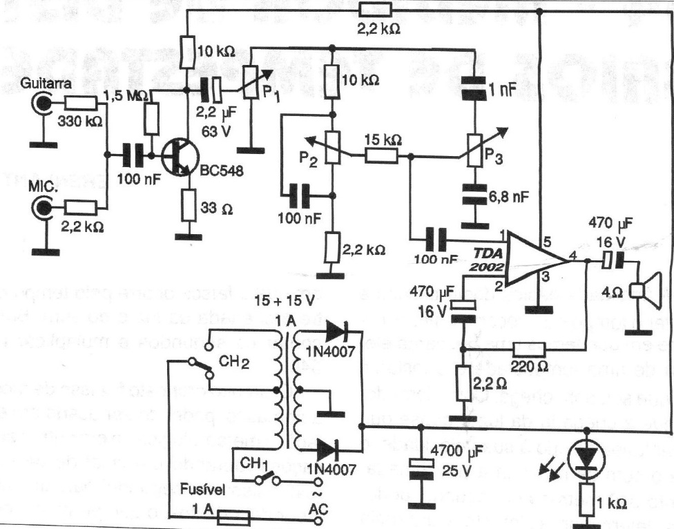
This circuit provides good audio power to a box that contains a heavy speaker of at least 8 inches. The circuit includes the power supply, and the integrated circuit must be mounted on a good heat sink. The box contains inputs for a microphone and a pickup for musical instruments with included preamp.




