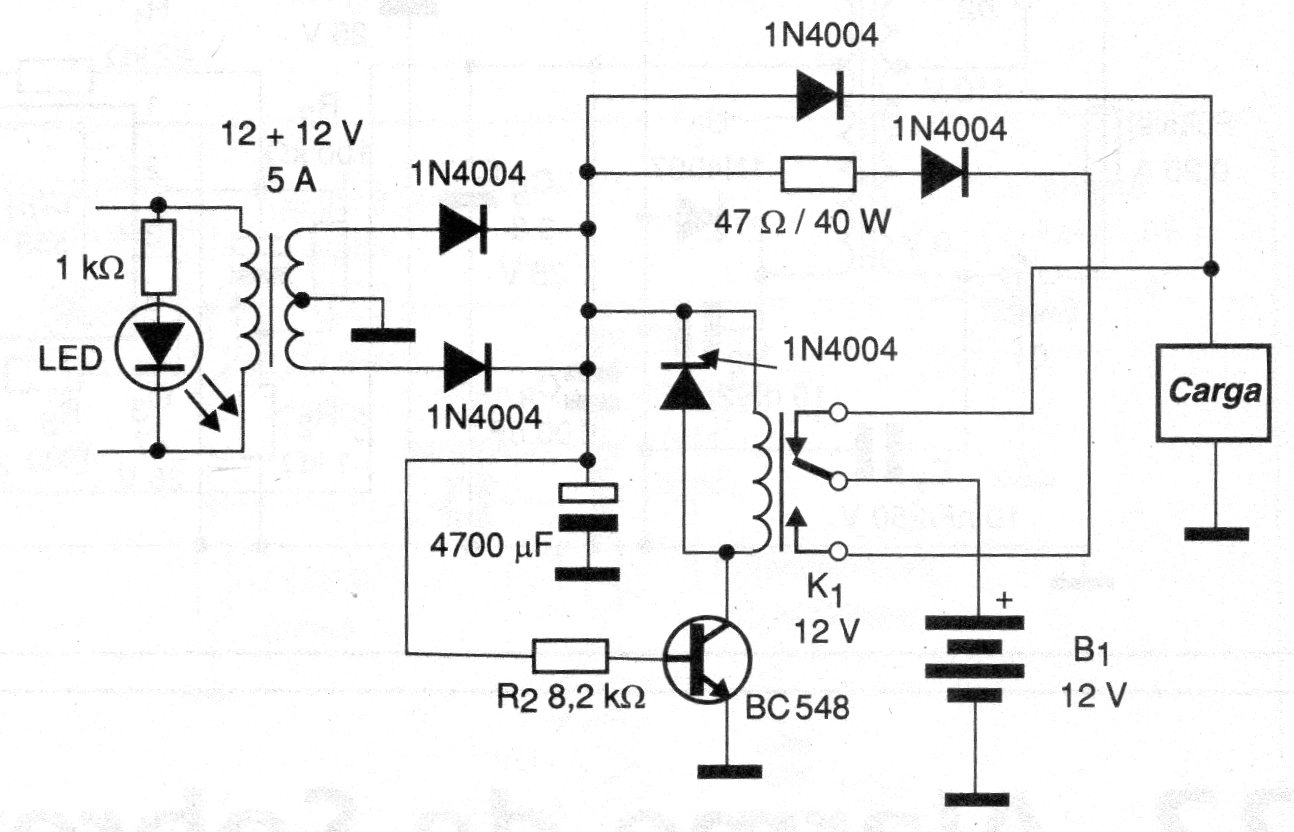
This circuit is indicated for applications powered by 12 V sources. The battery is 12 V according to the load and that is also the voltage of the relay used. The circuit is from 2003 documentation and 1N5404 diodes should be used instead of the 1N4004 that support only 1 A.




