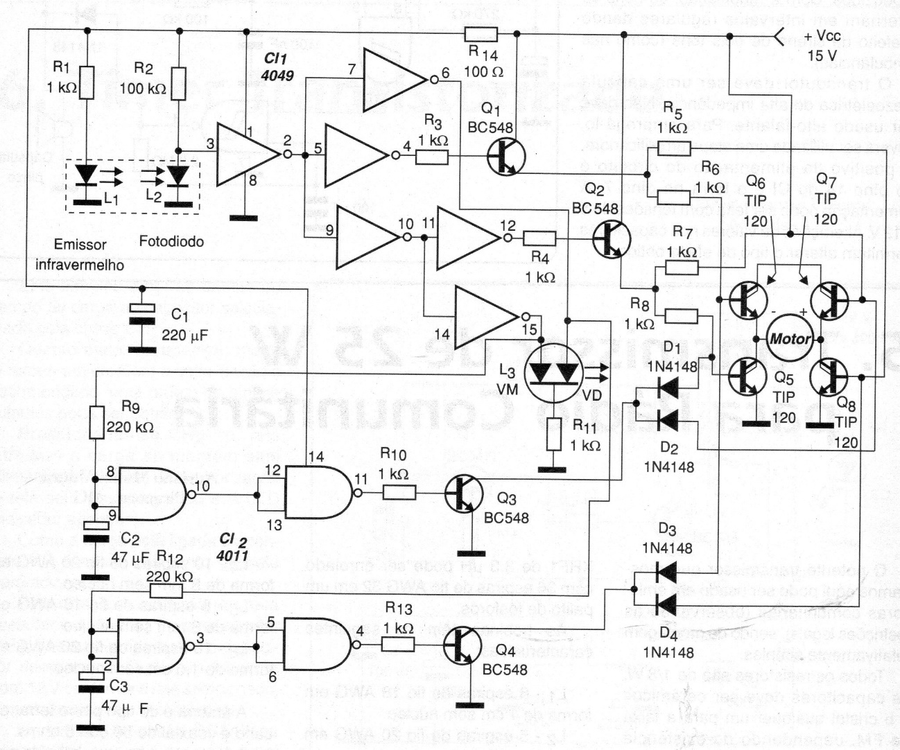
This circuit, which can also be adapted to function as a microcontroller shield, is from 2003 documentation. The maximum current of the controlled motor depends on the transistors, and in this case, it is of the order of 1.5 A. Other Darlington of the TIP series can be used to control larger currents. H bridge transistors must be mounted on heatsinks.




