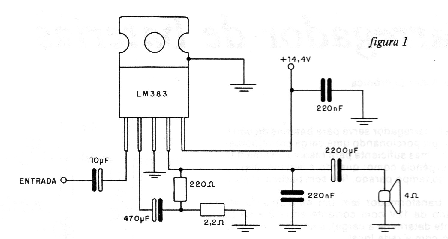
The integrated circuit used in this 1986 project is not very common today. The circuit uses few external components, and the integrated circuit must be mounted on a good heat radiator. The circuit can be used in the car, given its supply voltage in the range of 12 to 14 V.




