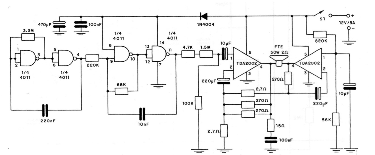
This circuit was found in a 1986 publication. However, it can still be easily assembled, as the components used are still common. TDA2002 integrated circuits must have good heat sinks. Minor component changes to the oscillator may be necessary to achieve greater realism.




