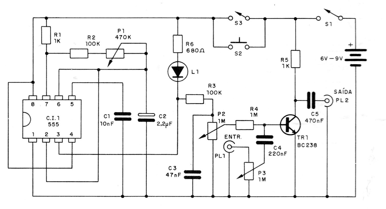
This circuit was found in a 1986 publication. The speed of the effect is determined by the 555, being adjusted in P1. The circuit has several adjustments, such as intensity of the effect and attenuation of treble.
This circuit was found in a 1986 publication. The speed of the effect is determined by the 555, being adjusted in P1. The circuit has several adjustments, such as intensity of the effect and attenuation of treble.