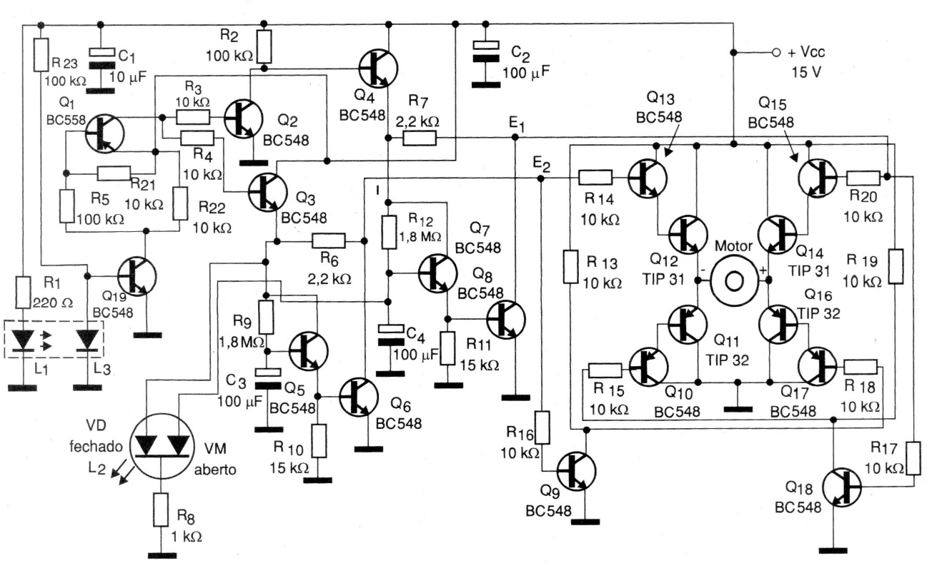
We found this motor control circuit that uses only transistors in a 2003 documentation. The H bridge power transistors must have heat sinks and in the case of TIP31 / 32 the maximum current is in the order of 3 A. The circuit is powered by 12 V voltage and can be adapted to operate as a microcontroller shield.




