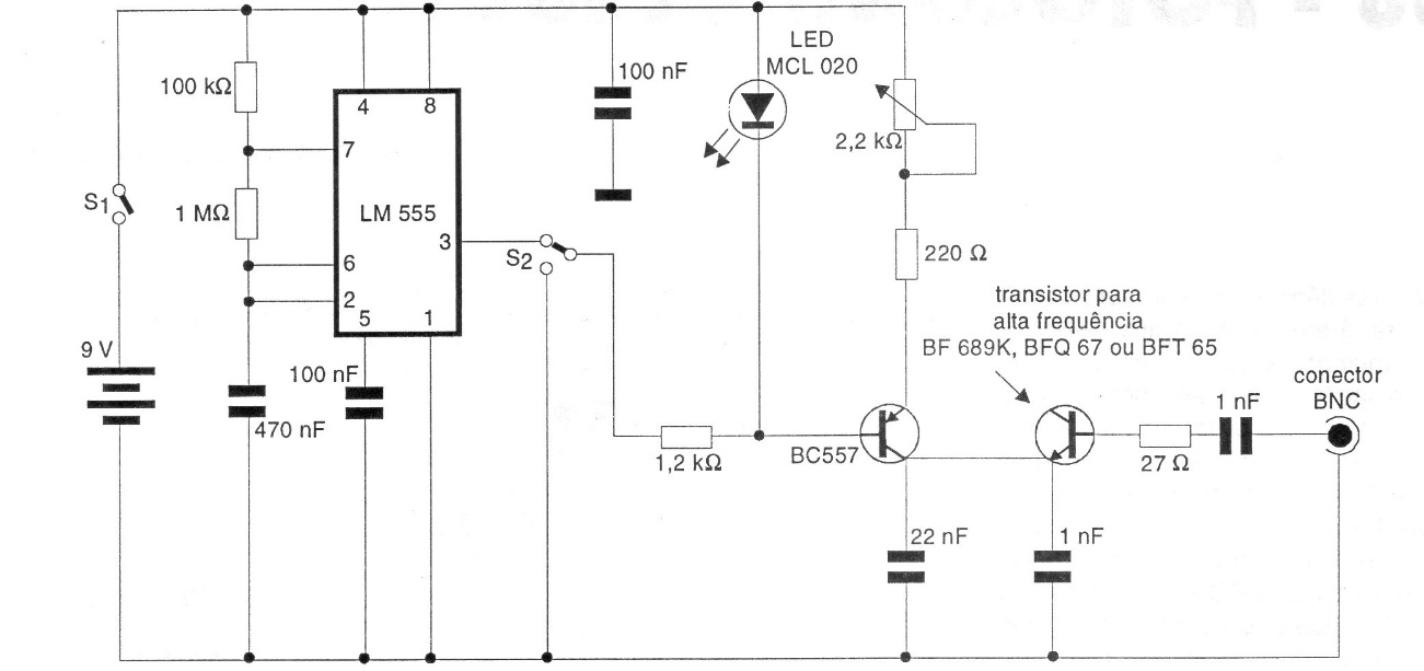
This circuit generates a signal rich in harmonics that extends up to close to 1 GHz, serving for testing RF equipment. The circuit takes advantage of the junction noise of a high frequency transistor when the emitter-base junction is polarized in reverse.




