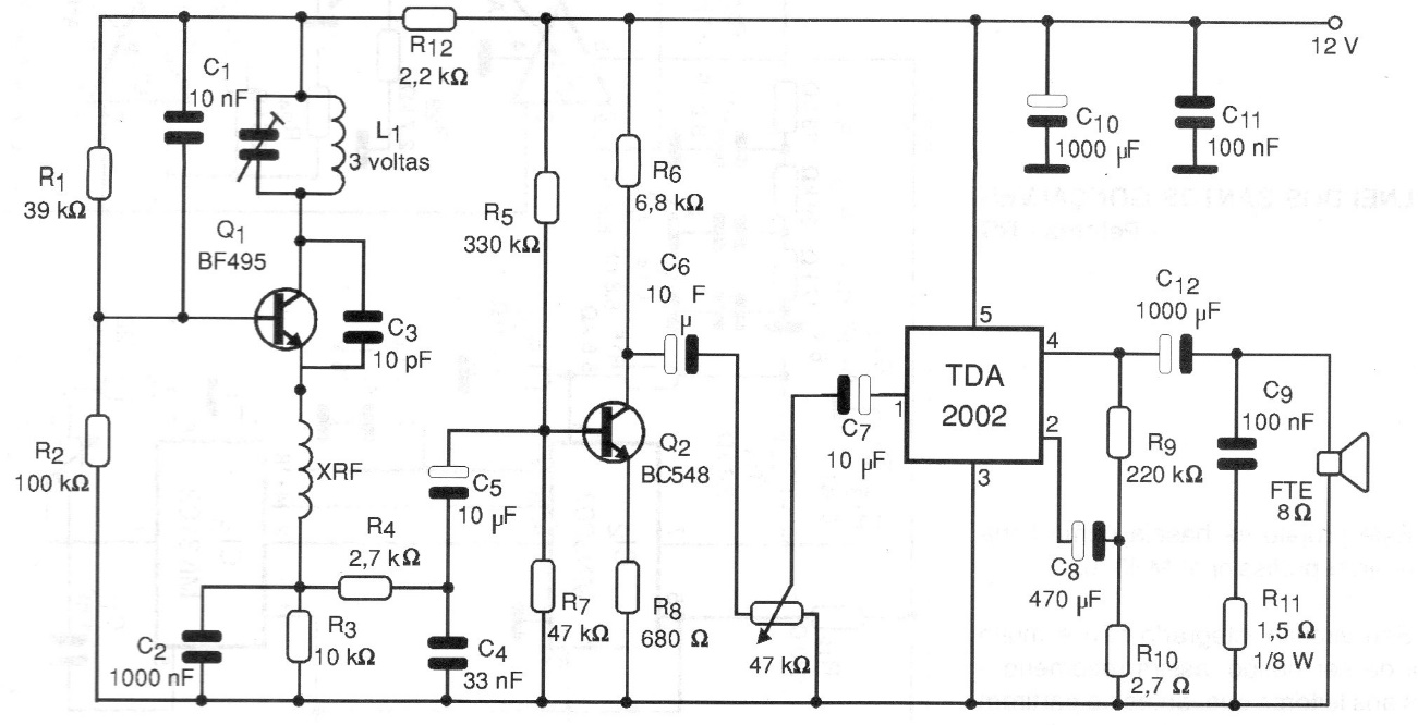
What sets this 1999 project apart from many that can be found on the site with super-regenerative configurations is the use of a TDA2002. This amplifier provides high audio power. L1 can have 1 to 3 turns of wire 22 to 26 in the form of 1 cm without core and XRF consists of 30 or 40 turns of wire 32 in a 100k x ½ W resistor; The antenna is connected to the Q1 collector, being of the telescopic type.




