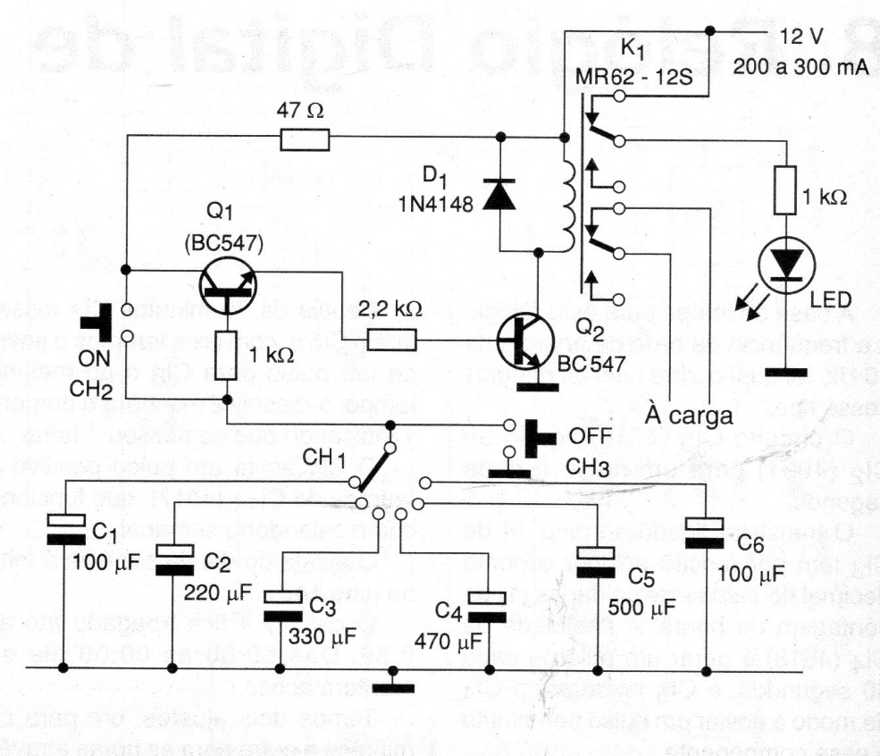
This good timer using only transistors was obtained in a 2003 documentation. The circuit has 6 time-bands that reach several minutes selected by a switch. The C5 capacitor is actually 1 000 uF and not 100 uF as shown in the diagram.
This good timer using only transistors was obtained in a 2003 documentation. The circuit has 6 time-bands that reach several minutes selected by a switch. The C5 capacitor is actually 1 000 uF and not 100 uF as shown in the diagram.