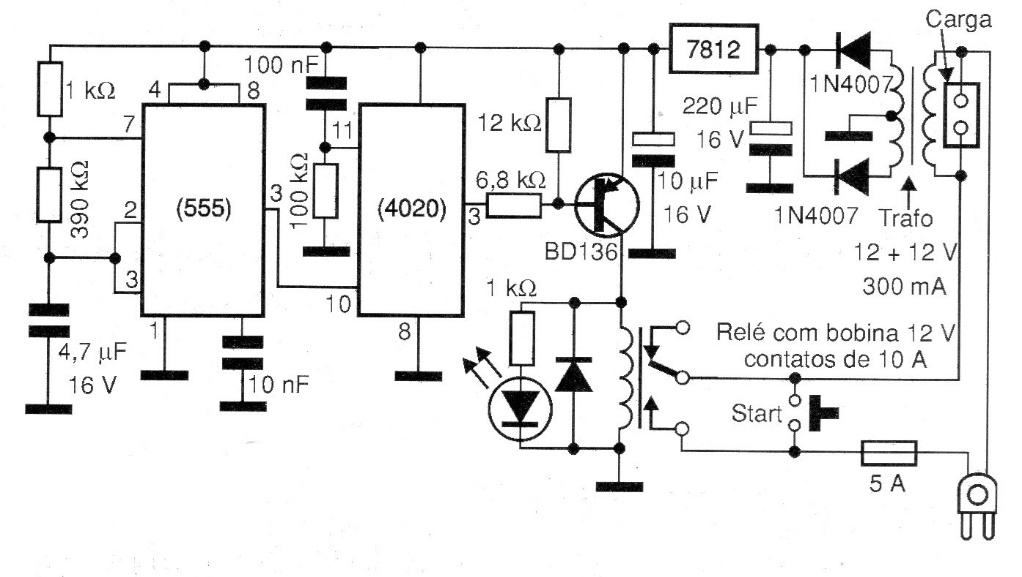
This timer circuit is based on an integrated circuit configured as stable and a 14-stage 4020 binary counter. With this arrangement, very long delay times and good accuracy are achieved. With the heat of the 555 RC network, the operating time is around 7 hours. For other values, just change the resistor and / or capacitor. The relay and the load to be controlled are supplied by pressing the bush-button. At the end of the timing, both the circuit and the load are no longer supplied.




