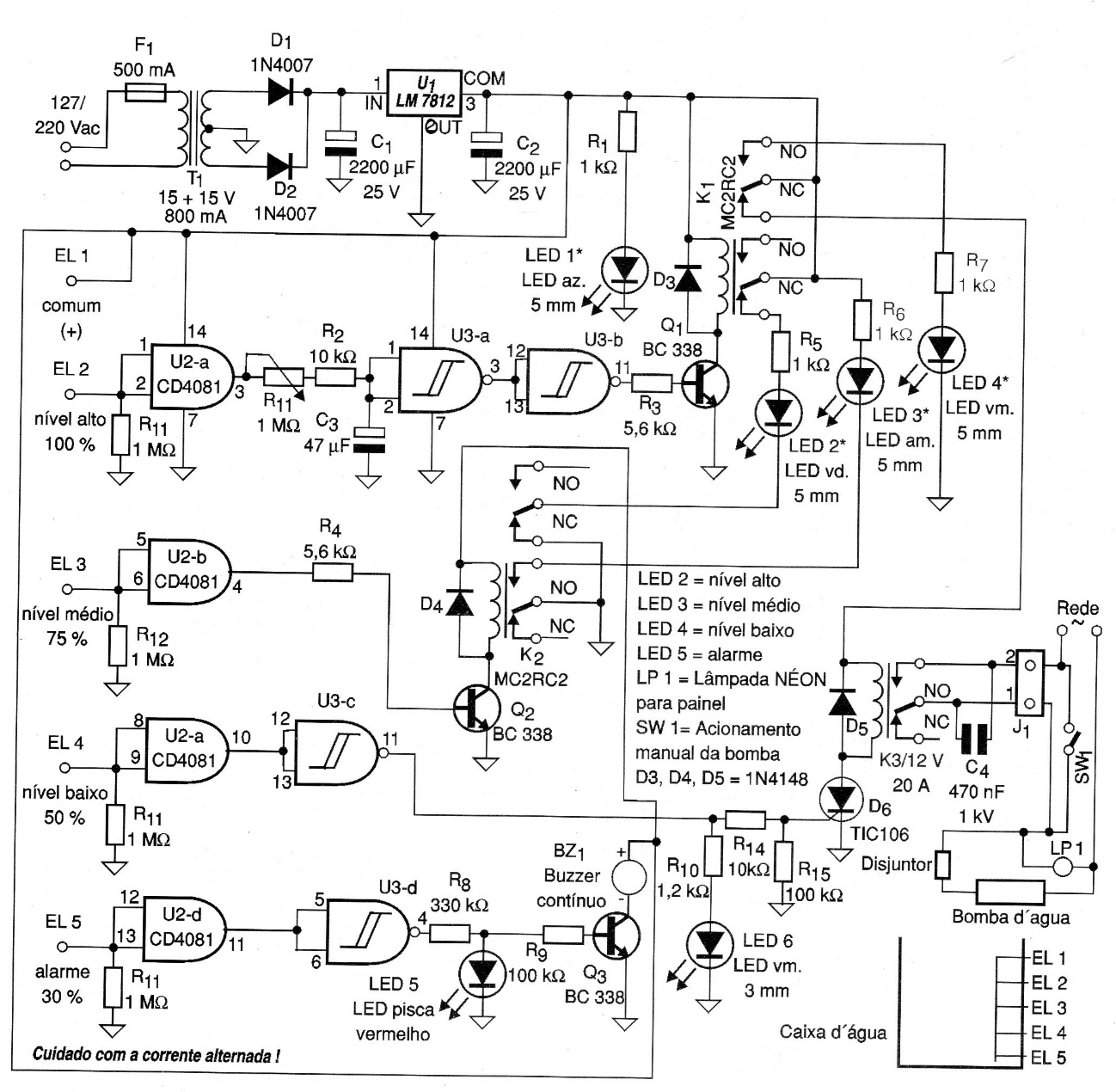
This is a reservoir level control project, in this case, using 4 sensors so that 4 different levels can be sensed with automatic pump activation at the lowest level and the indication by LEDs. It is a circuit that can be modified to work with different types of sensors, from the contact ones, as in this case, to the reed type, which leads to a wider range of applications. With reed sensors, for example, it can be used in an automation as a position sensor, and thanks to the sensitivity of the 4081 used, one can even think about using light sensors as LDRs.




