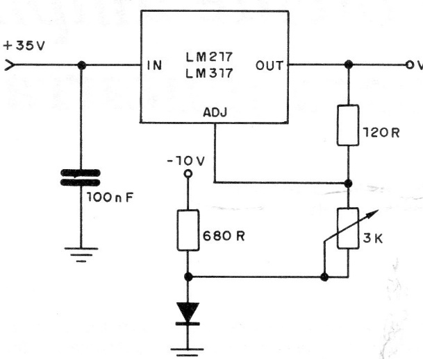
This circuit allows regulating voltages from 0 V under currents up to 1.5 A. With the LM350, currents up to 3 A. can be regulated. The integrated circuit must be equipped with a heat sink.

This circuit allows regulating voltages from 0 V under currents up to 1.5 A. With the LM350, currents up to 3 A. can be regulated. The integrated circuit must be equipped with a heat sink.
