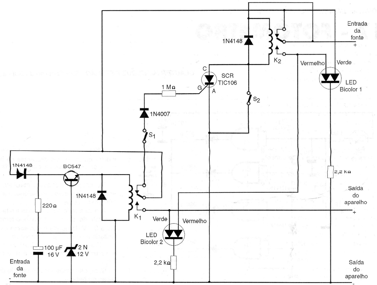
We found this circuit in a 1997 documentation. It can be used in any common 12 V source and has two relays that disconnect the source in the event of a short circuit.
This stable with the waveforms oscillates at 1006 Hz. We found it in a Ferranti manual from 1964....
We found this circuit in an Argentine documentation from 1973. The transistor admits a more modern...
This circuit was found in a 1980 documentation. The triac used is of the TIC226D type which in the...