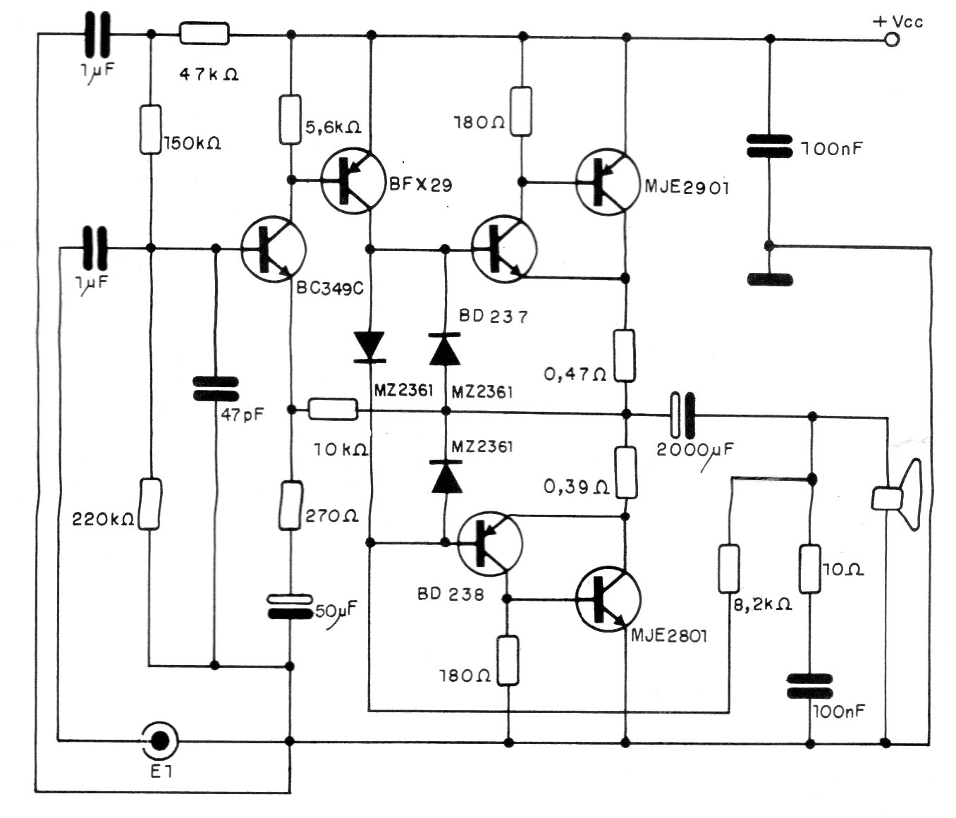
This transistor amplifier provides 35 W of power to an 8 ohms speaker and must be powered by a 59 V source with 2 A. The transistors must be equipped with heat sinks. For a stereo version, the source current must be doubled, and two channels must be mounted. The input sensitivity is 1 Vpp.




