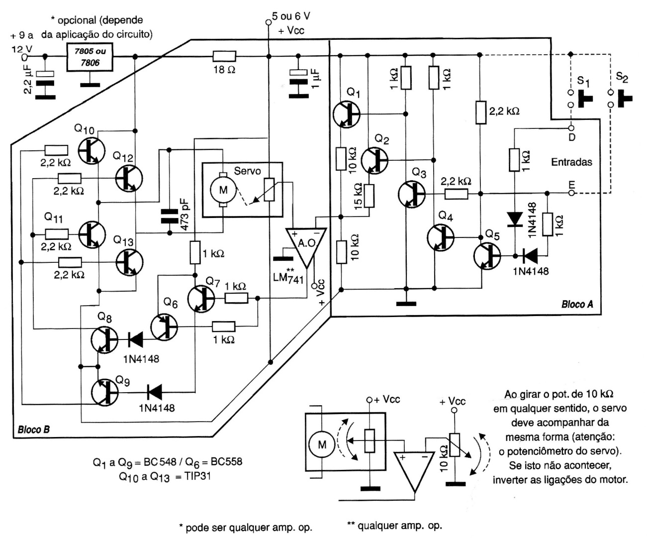
This circuit was found in a 2006 documentation. Its purpose is to control a servo system in which the position sensor is a potentiometer. The control circuit is based on the voltage applied to a voltage comparator that compares it with the voltage given by the position of the sensor potentiometer.




