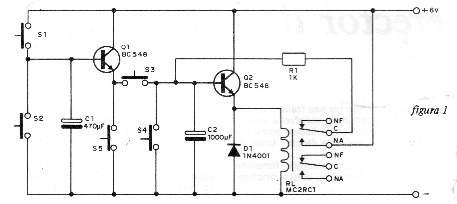
This simple transistor circuit was found in a 1986 publication. The circuit is powered by 6 V, this being the voltage of the relay used. Capacitors determine the time that the code sequence must be entered for the relay to close. S1, S2 activate the relay and the other switches disarm the sequence.




