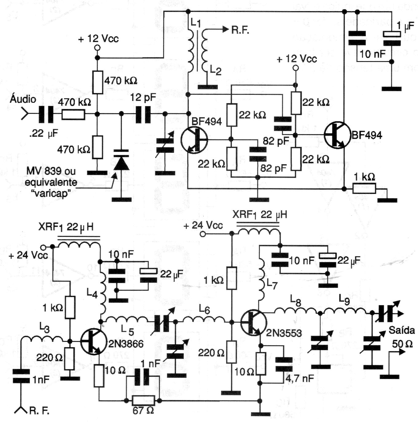
The coils for this transmitter, found in a 2002 documentation, have the following characteristics:
L1 - 4 turns of AWG wire 22 with a diameter of 7 mm
L2 - 3 turns next to L1 with AWG 22 7 mm diameter
L3 - 4 turns of AWG wire 22 in the form of 7 mm
L4 and L7 - 7 turns of AWG wire 22 in the form of 7 mm
L5 and L6- 4 turns of AWG wire 20 in the form of 7 mm
L7 - 8 turns of AWG wire 22 in the form of 7 mm
The source must supply from 12 V to 24 V with a current of 1 A. The power is of the order of 3 W.




