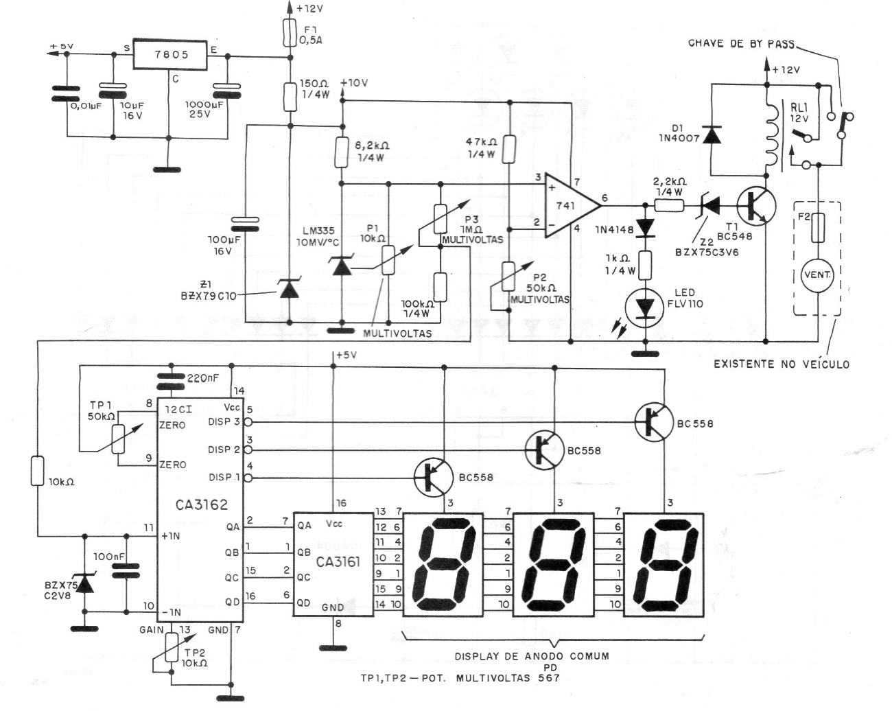
This circuit was originally designed to monitor the temperature of a vehicle. The integrated circuits for driving the displays are not very common today. The circuit adjustments that correspond to the scale and temperature are made through trimpots. The circuit is powered by a voltage of 12 V with a regulator of 5 V.




