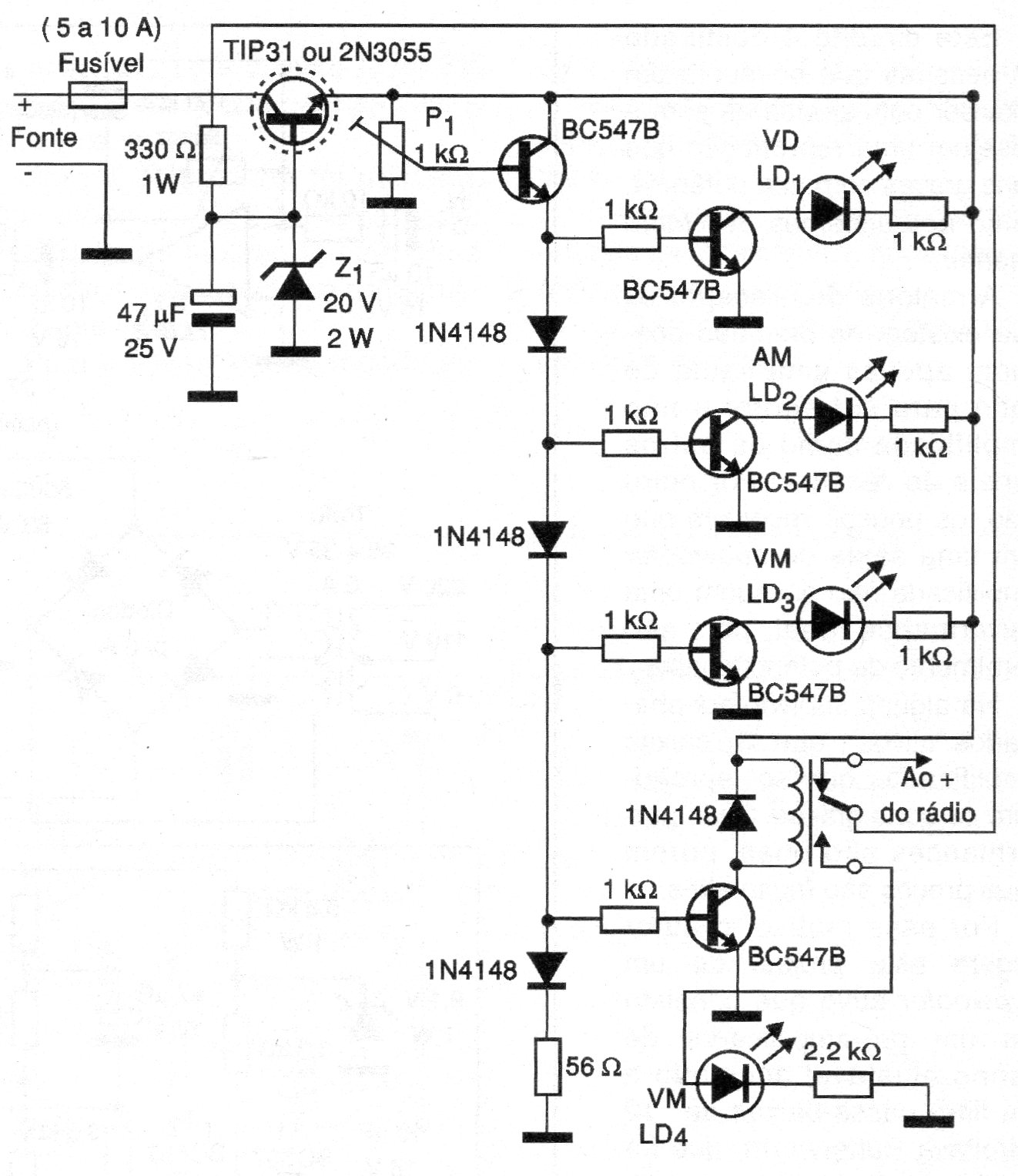
This circuit from a 2003 documentation, has a protection system that disarms the power supply if the voltage drops below a certain value programmed in P1. The circuit can supply a circuit of up to 3 A and the power transistor must be mounted in an appropriate heat sink.




