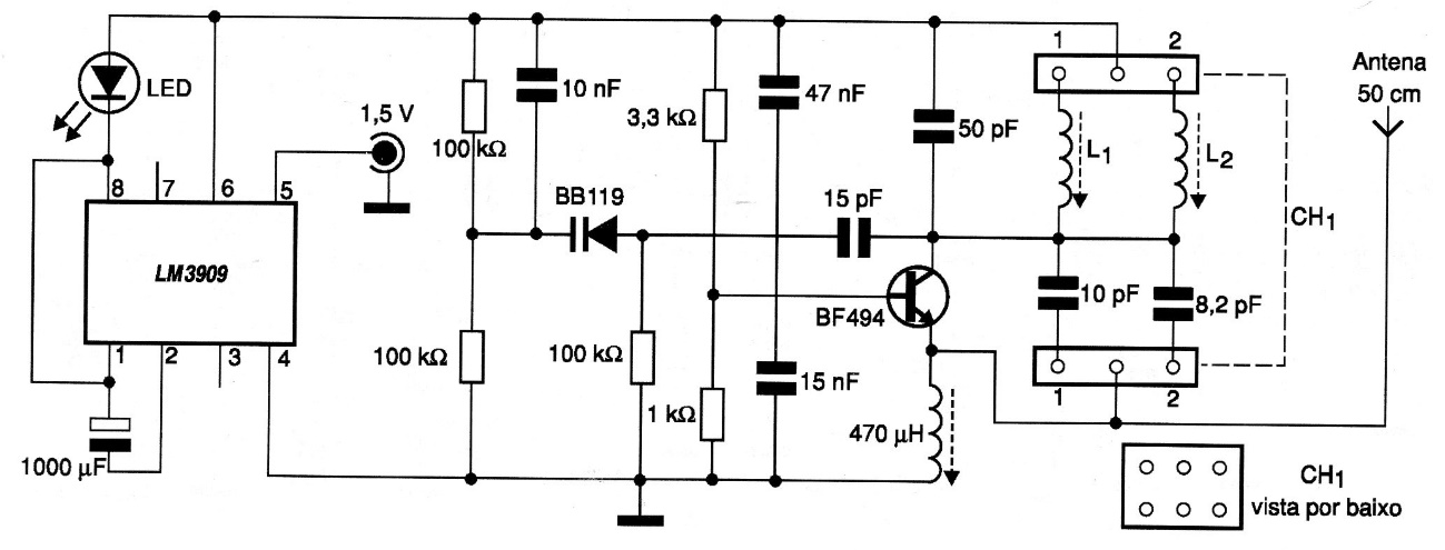
This circuit has a consumption of only 3.7 mA and can be installed in vehicles or objects for tracking using a common FM receiver. The range is a few tens of meters. L1 and L2 can be selected for different frequencies. L1 has 4 turns of wire 28 with an adjustable core of 0.5 cm and L2 has 2 turns of wire 25 in the form of 0.5 cm with adjustable core.




