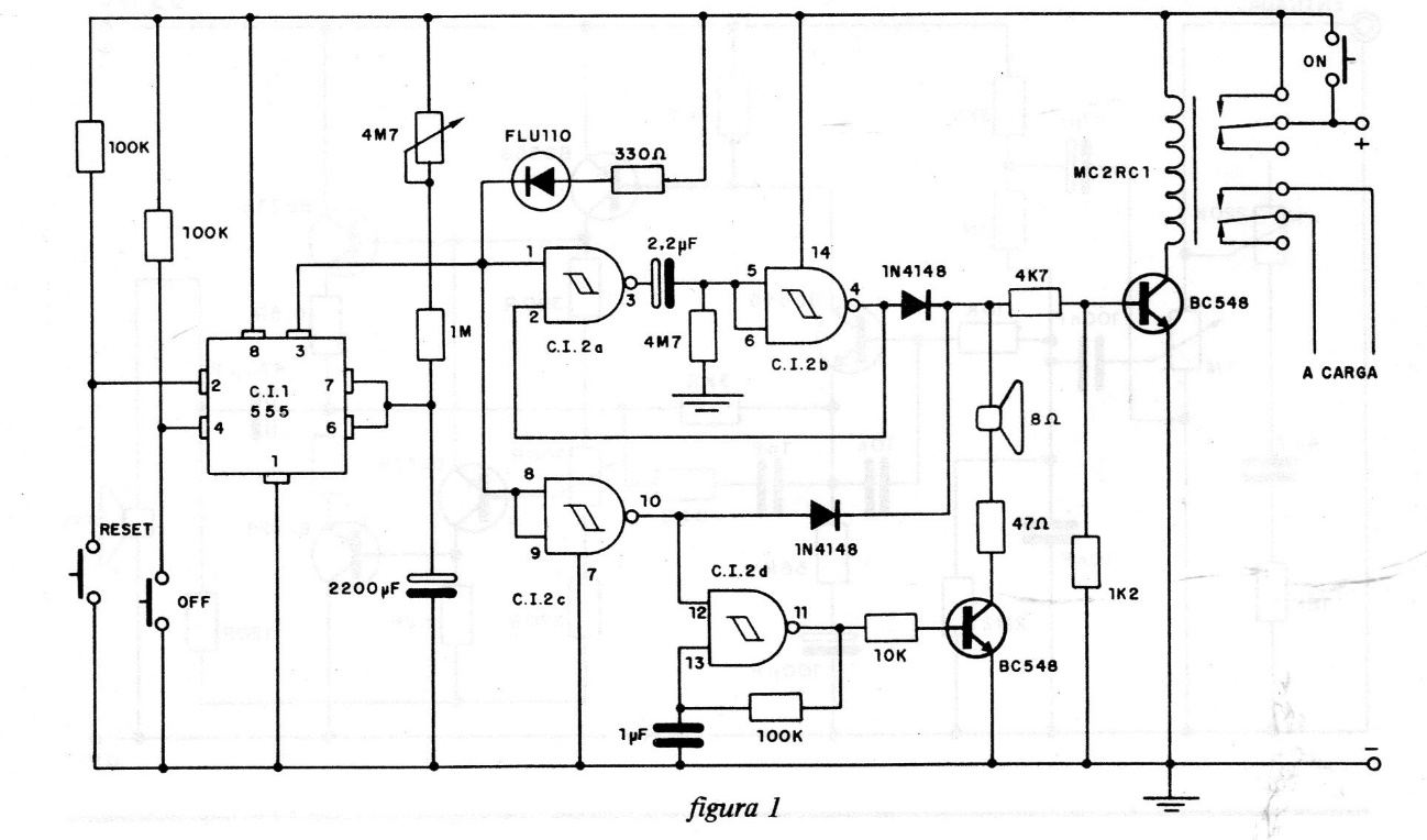
This circuit is from a 1986 publication. Its purpose is to automatically turn off a television after a certain time, which can be interesting if the reader usually sleeps while watching TV. The circuit is also switched off and to reset, simply press a reset pressure switch. The time of up to more than 1 hour is set in the pot.




