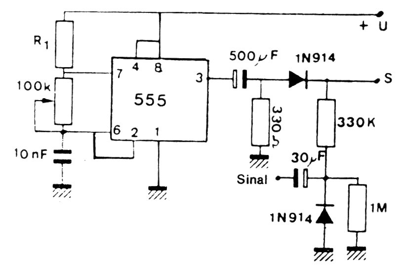
The basic idea of this circuit is to insert a mark on a signal that is being observed on an oscilloscope. The frequency or position of the mark is adjusted on the potentiometer and the circuit only operates in the low frequency range. The supply can be done with voltages from 5 to 15 V.




