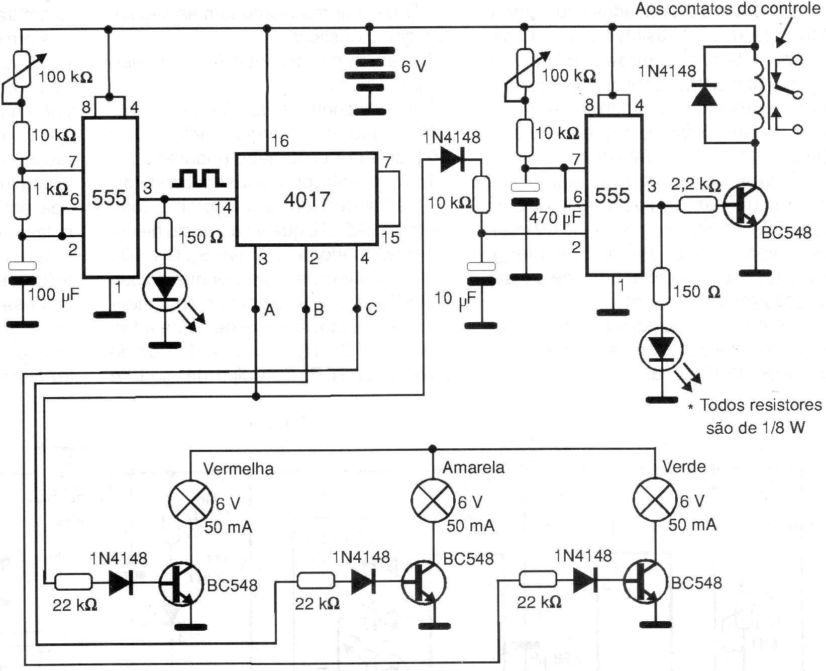
This circuit was found in a 1999 documentation, but it can still be easily assembled today, as the components used are still common. The circuit activates 3 lamps but can be easily changed to activate LEDs. The times are adjusted in the potentiometers that also allow the enabling of a remote system.




