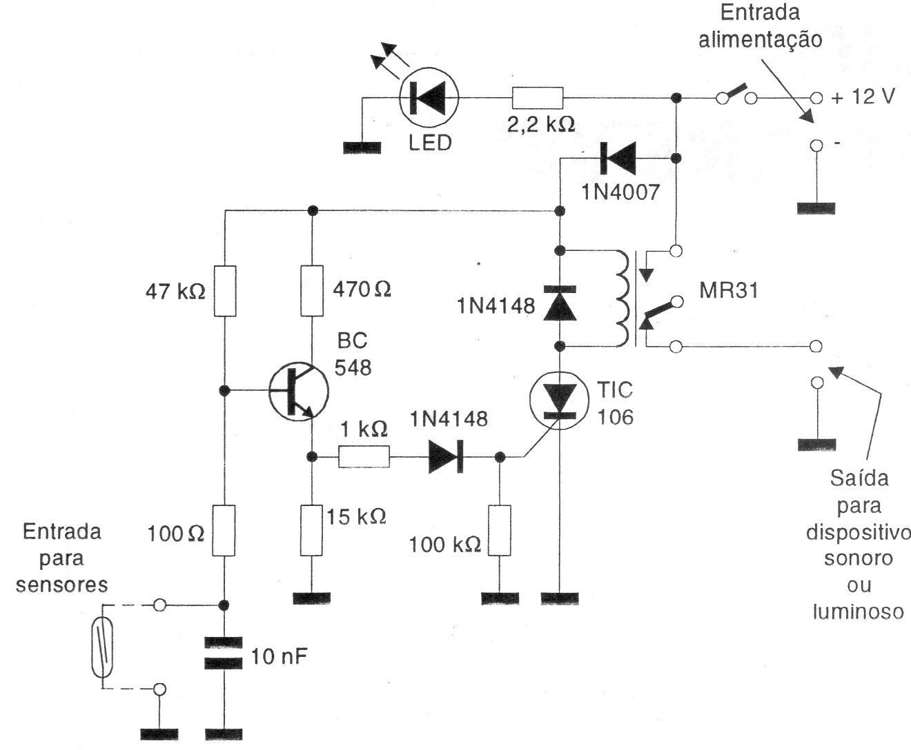
This simple alarm circuit was found in a 1998 documentation. When the sensors are activated, the circuit trips, closing the contacts of a 12V relay. The SCR does not need to be equipped with a heatsink and the circuit also has an LED to indicate its operation.




