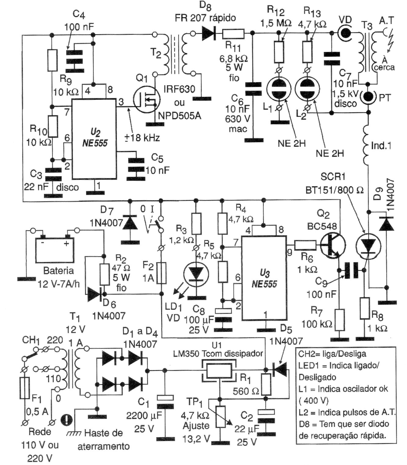
The described electrifier is low cost and easy to assemble. The voltage transformer raises 12 V to approximately 400 V, being easy to build. The Ind1 inductor is also quite simple. The T3 ignition coil is the type used on motorcycles with a capacitive discharge ignition system that does not have to be new either. Just be in good condition. T2 construction: E-48 ferrite core (48 mm2 central section) - primary winding with 30 turns of wire 28 and secondary with 150 turns of wire 32 or thinner. Construction of Ind1: 20 turns of wire 24 or 26 in spool with central section of 66 mm square, without core. It is advisable to use fiberglass plate.




