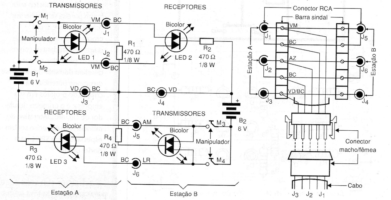
The telegraph communication system has been out of use for a long time, so the montage presented has much more a didactic purpose or even to be presented at a fair as a curiosity. In the telegraph, touches that represent points (short touch) and dashes (long touch) are sent, thus forming the signals sent according to the code created by Samuel Morse, therefore being known as Morse Code. Signals can be transmitted either by physical means, such as wires, or through waves, such as light or electromagnetic waves. The proposed telegraph is slightly modified but follows the basic principle. The device that forms the transmitter was built with two manipulators to operate as follows: in transmission the bicolor LED (red) indicates dots and dashes, and the bicolor LED (green) indicates capital letters or the beginning of words. See our website for more information on Morse Code. The connectors for the interconnections between stations A and B are just a suggestion.




