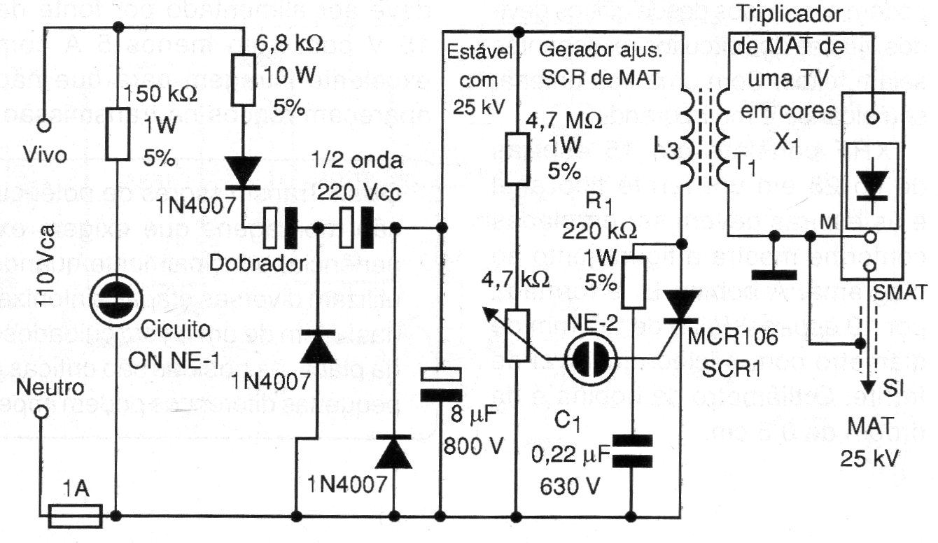
The circuit consists of a MAT (Very High Voltage) oscillator that, applied to a protected metal grid placed in an ultraviolet lamp oven to attract insects, fulminates any insect that tries to pass through it. We found this configuration in a 2009 documentation. The circuit is formed by a relaxation oscillator with a voltage and low current doubler, capable of generating pulses that are applied to a MAT transformer. The low consumption current makes the consumption very low, which allows the device to be constantly on without danger of significant increase in the energy bill. The circuit also powers the set of ultraviolet lamps. In the suggested assembly, the lamps are in the center and around the grid, which will be energized with high voltage, in a cylindrical shape. The neon lamp must be protected from light, as this affects its shooting characteristics. The coils L1 and L2 are formed by 100 turns of 18 AWG wire in a ferrite rod 10 to 15 cm long with a diameter of 1 cm. L3 has 8 to 10 turns of 22 AWG wire. T1 is an old color TV flyback (unshielded). X1 is a color TV voltage triple. The L4 and L5 coils consist of ballasts for fluorescent lamps of 20 W x 110 Vac.




